客服热线: 0773-8281368 0773-2582112 服务时间:每天 9:00~12:00 / 14:00~20:00
English 手机官网 微信公众号 登录 注册

桂林两江四湖•象山景区官方网站 桂林两江四湖•象山景区官方网站

中国标志性品牌景区 / 广西十佳景区 / 中国人居环境范例奖 热线电话:0773-8281368 0773-2582112
  • 首页
  • 景区概况
    关于景区 联系我们 标准化建设
  • 票务预订
    夜游船票 日游船票 多景点套票 文创产品
  • 景区动态
    景区公告 景区新闻 当季活动 实时天气 游记
  • 景区展示
    两江四湖游览区 象鼻山游览区 伏波山 叠彩山 游览区
  • 游客中心
    常见问题 游客中心
  • 景区导览
  • VR全景
  • 公司简介
    公司简介 企业文化 公司党建
  1. 首页
  2. 景区新闻
  3. 桂林漓江(两江四湖段)水质提升和生态修复工程环境影响报告

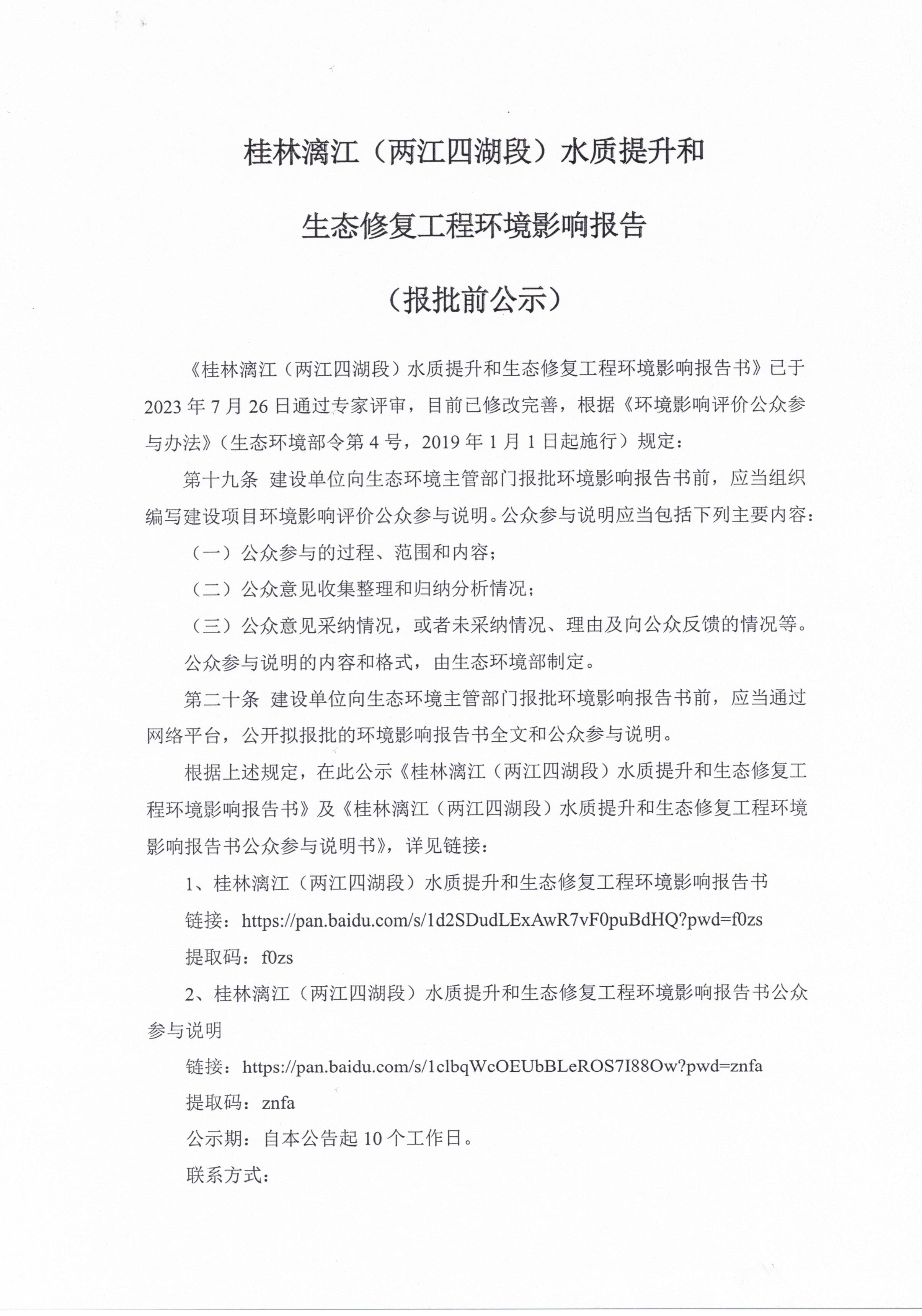
桂林漓江(两江四湖段)水质提升和生态修复工程环境影响报告

景区新闻 桂林两江四湖景区 2023-08-01

最新资讯

  • 关于遴选两江四湖景区商铺及经营网点租赁租金评估报告编制单位的公告 - 2025-12-29
  • 光影桂林 遇见山水:《光·遇》×两江四湖景区线下活动 - 2025-10-02
  • 喜报:“两江四湖‘好山好水好修仙’:当游戏IP邂逅桂林山水”荣获2025旅游出行行业创新及服务案例奖 - 2025-09-29
  • 【中秋浪漫企划】桂林两江四湖第六届花灯会来啦!泛舟、赏月、放河灯… 氛围感直接拉满 - 2025-09-26
  • 景区流量控制管理方案 - 2025-06-30

图文资讯

关于遴选两江四湖景区商铺及经营网点租赁租金评估报告编制单位的公告
关于遴选两江四湖景区商铺及经营网点租赁租金评估报告编制单...
2025-12-29
光影桂林 遇见山水:《光·遇》×两江四湖景区线下活动
光影桂林 遇见山水:《光·遇》×两江四湖景区线下活动
2025-10-02
喜报:“两江四湖‘好山好水好修仙’:当游戏IP邂逅桂林山水”荣获2025旅游出行行业创新及服务案例奖
喜报:“两江四湖‘好山好水好修仙’:当游戏IP邂逅桂林山...
2025-09-29
【中秋浪漫企划】桂林两江四湖第六届花灯会来啦!泛舟、赏月、放河灯… 氛围感直接拉满
【中秋浪漫企划】桂林两江四湖第六届花灯会来啦!泛舟、赏月...
2025-09-26
景区流量控制管理方案
景区流量控制管理方案
2025-06-30

联系我们

地址:广西•桂林市秀峰区丽君路2号

邮编:541001

电话:0773-8281368

传真:0773-2210864

微信咨询
主办单位:桂林两江四湖旅游有限责任公司 地址:广西•桂林市秀峰区丽君路2号
©两江四湖 2026 ICP备案号:桂ICP备11001983号 技术支持:成都一零二四科技
本站为两江四湖•象山唯一认证官方网站
景区官方咨询订票电话: 0773-8281368 0773-2582112
扫一扫打开手机版官网
扫一扫关注公众号
微信咨询